歡迎光臨 [ 上海工業(yè)鍋爐有限公司 / 上海工業(yè)鍋爐(無錫)有限公司 ] 官方網(wǎng)站!

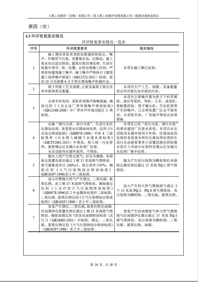
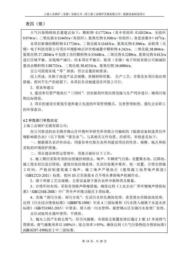
網(wǎng)站首頁
營銷電話:0510-88787772
公司資訊行業(yè)新聞

關于上海工業(yè)鍋爐(無錫)有限公司環(huán)評驗收報告公示

上海工業(yè)鍋爐(無錫)有限公司環(huán)評驗收報告公示

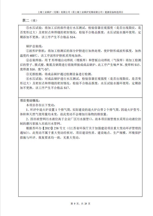
上海工業(yè)鍋爐(無錫)有限公司驗收報告

竣工環(huán)境保護驗收專家意見


公示期為一周,聯(lián)系人:陸屏    聯(lián)系電話:13651780668
2018/12/14 13:51:58 12439 次

相關文檔

Copy right ? 2018 上海工業(yè)鍋爐有限公司 / 上海工業(yè)鍋爐(無錫)有限公司 版權(quán)所有

備案號:蘇ICP備18052993號-1 蘇公網(wǎng)安備32020502001761號